浅草で創業、保険のご相談は湖口保険事務所。台東区雷門すぐ。
事務所ご案内
社長ご挨拶
スタッフ紹介
トップページ
> 保険商品のご提案にあたって
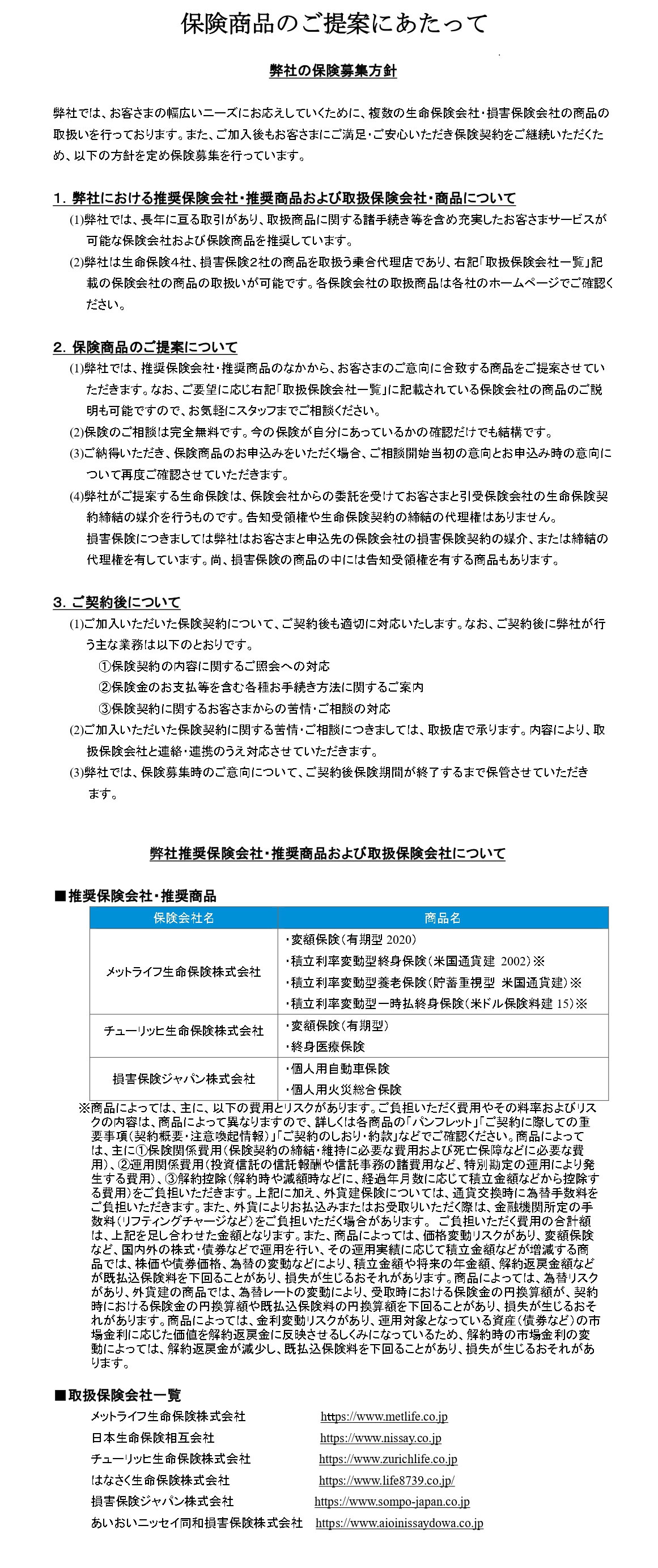
■取扱保険会社一覧
メットライフ生命保険株式会社
https://www.metlife.co.jp
日本生命保険相互会社
https://www.nissay.co.jp
チューリッヒ生命保険株式会社
https://www.zurichlife.co.jp
はなさく生命保険株式会社
https://www.life8739.co.jp/
損害保険ジャパン株式会社
https://www.sompo-japan.co.jp
あいおいニッセイ同和損害保険株式会社
https://www.aioinissaydowa.co.jp
〒111-0034
東京都台東区雷門2-4-9
明祐ビル4階
Tel:03-3845-3432
Mail:
asakusa@chive.ocn.ne.jp